ALBUQUERQUE, N.M. — Part of what makes terrorists so frightening is their penchant for unpredictable, indiscriminate violence. One day they could attack a global financial center. And the next they could hit a neighborhood bike path.

A team of Sandia social-behavioral scientists and computational modelers recently completed a two-year effort, dubbed “Mustang,” to assess interactions and behaviors of two extremist groups. The purpose was to inform U.S. and U.K. decision-makers about the groups’ possible reactions to specific communications. The model suggested several communication options that are most likely to reduce the recruitment and violence of the extremist groups over time.
“Extremist groups are tricky to model. We can’t give them surveys. Their behaviors are purposefully hidden from us. They try not to let us know how their organizations are structured,” said Asmeret Naugle, a lead modeler for this effort.
The Sandia team, which includes psychologists, sociologists, economists and computational modelers, integrated information gathered from experts with equations based on leading theories of human behavior and human decision-making to create their dynamic cause-and-effect model. Then they ran many simulations to see how different U.S. and U.K. actions might affect the recruitment and violence of the extremist groups and a faction within them.
“It’s not a crystal ball. We model how humans make decisions at many scales. We take well-established theories to help model individual leaders, groups, even whole countries depending what the question requires,” said Mike Bernard, a computational psychologist and principal investigator for the overall effort.
Model tailored to answer specific questions
Before the team begins, they sit down with the sponsoring agency to determine the precise questions they want the model to answer. They sort out everything from the main question and secondary questions, to the bounds of the region of interest and the time range of the model, Bernard said.
The research is also reviewed and approved by Sandia’s Human Studies Board.

The Mustang effort was sponsored by the United States’ Counter Terrorism Technical Support Office and the United Kingdom’s Defence Science Technical Laboratory. Together they defined the range and scope of the model, but the U.K. laboratory also had a secondary goal. They sent a social scientist, Grace Williams, to Sandia to learn how the team develops their dynamic behavioral models, from start to finish, as well as the model’s strengths and limitations.
“Working with Mike and the Sandia team was a great experience,” said Williams. “Being able to learn from a multidisciplinary team and contribute to an innovative process was incredibly valuable. Not only did the project accomplish its goal in determining the utility of the model for the military, but it also enhanced my understanding of the value of combining social science with computational models to provide a deeper understanding of group behavior.”
Bernard’s team consults with experts with different perspectives and backgrounds. For Mustang, they interviewed experts from the U.S. intelligence community, the departments of State and Defense and the U.K. Ministry of Defence.
The team has a formal, consistent way of gathering information from experts. This allows them to more easily compare and contrast the experts’ knowledge and identify conflicting areas that might require additional analysis or information, Naugle said.
Cognition-based model for assessing cause-and-effect
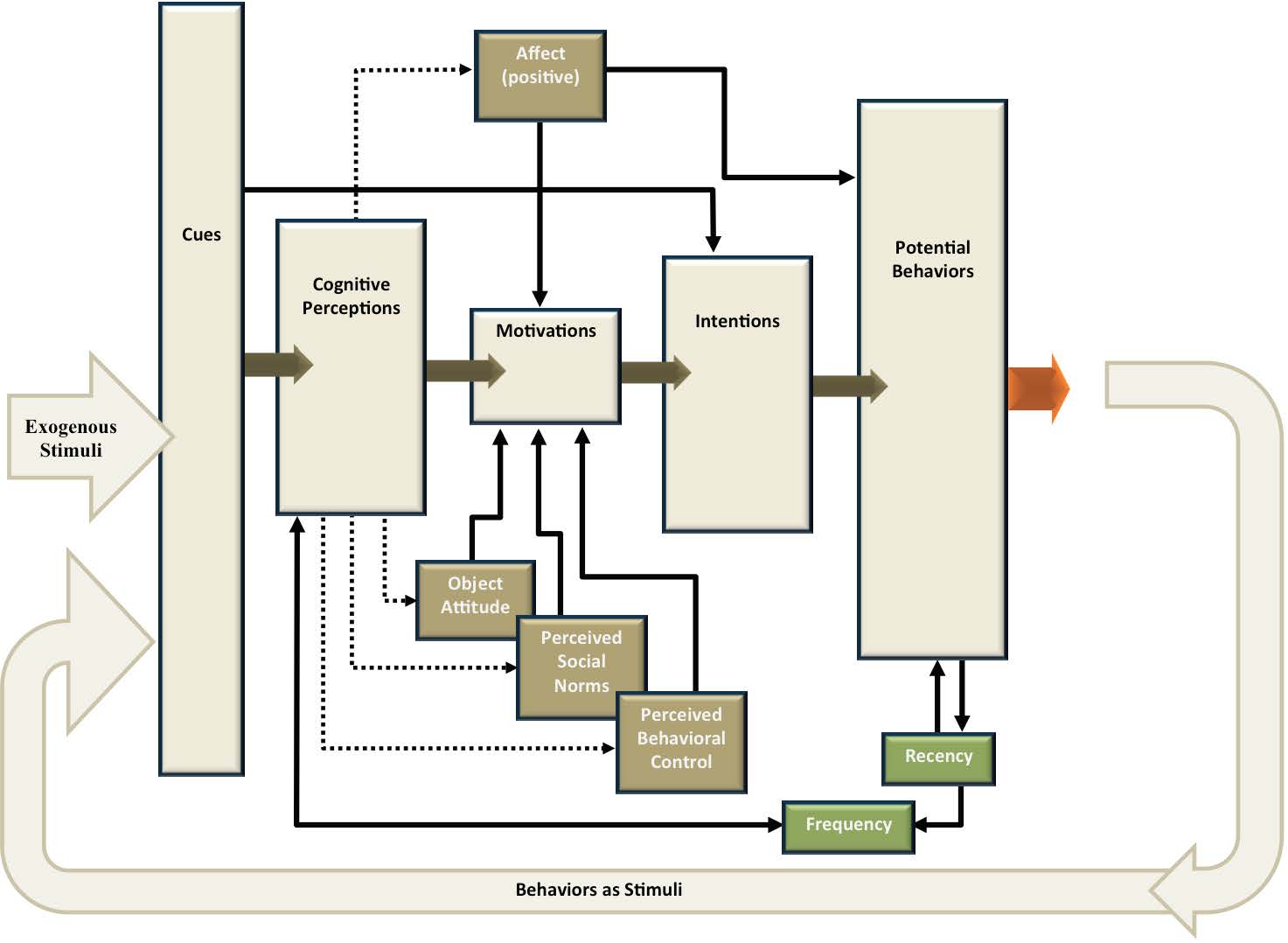
Next, the team captured knowledge from these diverse experts, as well as information from other sources, to devise mathematical equations that are incorporated into the modeling framework. The framework takes into account perceptions, motivations, past behaviors and even irrationality, Bernard said. It is based on well-established theories across the social-behavioral sciences, including psychology, sociology, behavioral economics and political theory, when it makes sense, he added. The team has been working on the general framework for about 10 years.

Once the interactions between groups and their decision-making processes are captured within the computer model, the team confirms a visual representation of the model with the experts. Bernard said, “Ultimately you have a very complex web of interactions. If you have a visual way of looking at everything, then the experts can examine it, critique it and change it.”
Then the team runs numerous simulations to look at potential U.S. actions and the results. “Because we model the psychology and why people are making decisions, we can go back and understand why things might happen,” Naugle said. “The most useful thing we can find out is: Are there unanticipated consequences?”
For Mustang, they investigated different communication plans. Communications can range from public service announcements and other traditional broadcasts, to social media campaigns, speeches or even word-of-mouth. Ultimately, the team presented its findings for different communication plans that best reduce the recruitment and violence of the extremist group to decision-makers in the U.S. and U.K.
Williams hopes the collaboration between her lab and Sandia will continue for many years. She said she found both the model development process and the results generated by the models quite useful.
Continually improving the framework and applying it to different questions
The team has used the same dynamic behavioral assessment framework to answer many national security questions in the geopolitical realm, from propaganda and cyberterrorist attacks to factors affecting country stability, and many others. However, because the underlying principles of how people make decisions are essentially the same, they have also used the framework to study a few questions not related to national security.
For example, in 2015 they studied how different public service announcements would affect rates of teenage smoking as a part of a larger project for the Food and Drug Administration. They found that even modest increases in anti-smoking public service announcements can decrease the amount of positive talk about smoking within the modeled group of teens and increase the number of teens who have never smoked by the end of the model’s time frame. Their results were published in the Proceedings of the 2015 Winter Simulation Conference.
One challenge they have, Bernard said, is making sure the model has as much theory as it needs to be accurate, without throwing in behavioral or political theories that aren’t needed. Also, because scientists are continually learning about how humans make decisions and interact in groups, the underlying framework will never be completely finished, he said.
The Sandia team is trying to improve the framework to make it quicker and easier to produce a final model and results. It now takes at least two months to build a new model, which is often too slow when answers are needed immediately.
Some of the methods that Naugle has considered for speeding up Sandia’s process include incorporating machine learning and text analysis capabilities to make data collection faster. She added it wouldn’t be helpful for every question, but it could be a big time-saver for some tasks, such as determining opinions about smoking by analyzing vast quantities of social media posts.
“It’s really important to make sure that we understand the human side of the systems that Sandia works on,” Naugle said.